细胞免疫荧光(Immunofluorescence, IF)是科研中最常用的可视化技术之一 —— 通过抗原抗体特异性结合,让目标蛋白带上 “荧光标签”,再借助激光共聚焦显微镜捕捉信号,就能清晰看到蛋白在细胞内的定位、分布甚至相互作用。而蔡司 LSM 980作为顶尖激光共聚焦系统,凭借超高分辨率和灵活的参数调节,能让实验结果更精准、图像更精美。本文就带大家从 “样本制备” 到 “图像采集” 全流程拆解,再用实战案例帮你快速上手!
细胞免疫荧光(IF)技术的核心的是抗原 - 抗体的特异性结合反应 —— 用荧光素标记的抗体作为 “探针”,精准识别细胞内目标抗原,再通过荧光信号可视化呈现抗原的定位、分布及表达水平。该技术兼具高特异性与空间分辨率,是蛋白定位研究、疾病标志物检测的核心手段,也是灵赋拓普细胞技术平台的核心支撑技术之一。




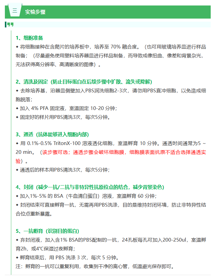
注意事项
◆ 信号弱或无:一抗失效/稀释过度;固定过度(PFA固定时间太长);通透不足;二抗不匹配(一抗是鼠源,二抗则需要是抗鼠的)。
◆ 背景太高:封闭不充分;一抗浓度过高或非特异性结合;洗涤不彻底;二抗浓度过高;样本干燥等。
◆ 非特异性斑点:固定时产生沉淀;抗体聚集(使用前离心);细胞状态差,有死细胞。
◆ 定位不对:固定不当导致抗原移位(膜蛋白不需要固定步骤);错误使用甲醇固定膜蛋白。
◆ 荧光淬灭快:未使用防淬灭封片剂;曝光时间过长;封片时有气泡。




-
成像前需预热仪器 30min,确保激光稳定性;
-
油镜使用后及时清洁,避免污染影响后续实验;
-
若出现荧光信号弱,可适当延长扫描时间或提高激光强度(需避免样本损伤)。
✅ 硬件保障:配备蔡司 LSM800激光共聚焦显微镜、标准化细胞培养室,试剂均选用进口验证产品。
✅ 技术优势:基于千余例实验数据优化的标准化流程,抗体浓度梯度验证、荧光信号质控等关键环节全程可追溯。
✅ 服务灵活:支持基础成像、定量分析、三维重构等定制化需求,从科研项目到临床前研究均可适配。
无论是蛋白定位分析、细胞表型鉴定,还是标志物共定位研究,灵赋拓普都能以专业的技术实力、严格的质控体系,为您的科研成果保驾护航。如需解锁更多实验技巧或咨询服务详情,欢迎直接在微信公众号后台留言交流~
合作咨询
